你好,我是丁威。
我想,几乎每一位使用过消息中间件的小伙伴,都会在消息消费时遇到消费积压的问题。在处理这类问题时,大部分同学都会选择横向扩容。但不幸的是,这种解决办法治标不治本,到最后问题还是得不到解决。
说到底,消费端出现消息消费积压是一个结果,但引起这个结果的原因是什么呢?在没有弄清楚原因之前谈优化和解决方案都显得很苍白。
这节课,我们就进一步认识一下消费积压和 RocketMQ 的消息消费模型,看看怎么从根本上排查消费积压的问题。
在 RocketMQ 消费领域中,判断消费端遇到的瓶颈通常会用到两个重要的指标:Delay 和 LastConsumeTime。
在开源版本的控制台 rocketmq-console 界面中,我们可以查阅消费端的这两个指标:

Delay 指的是消息积压数量,它是由 BrokerOffset(服务端当前最大的逻辑偏移量)减去 ConsumerOffset(消费者消费的当前位点)计算出来的。如果 Delay 值很大,说明消费端遇到了瓶颈。
LastConsumeTime 表示上一次成功消费消息的存储时间。这个值如果很大,同样能说明消费端遇到了瓶颈。如果这个值线上为 1970 年,表示消费者当前消费位点对应的消息在服务端已经过期,被删除了。
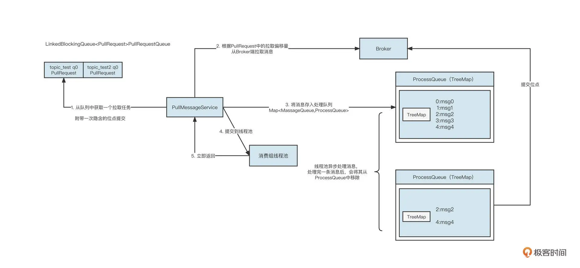
那为什么消费会积压呢?要理解这个问题,我们首先要了解 RocketMQ 消费者的消费处理模型。核心流程如下图所示:

说明一下具体的工作流程。
PullMessageService 线程从拉取任务队列中获取一个待拉取任务 PullRquest。
PullMessageService 线程根据 PullRequest 中的主题名称、队列编号、拉取位点向 Broker 服务器拉取一批消息。拉取到消息后,服务端会更新 PullRequest 中下一次拉取任务的偏移量,将其放到队列的尾部。
PullMessageService 线程将拉取到的消息存入到处理队列(ProcessQueue),每一个 MessageQueue(Broker 名称 + 主题名称 + 队列编号)对应一个处理队列。
PullMessageService 线程将拉取到的消息提交到线程池。
PullMessageService 线程将消息提交到线程池后,不会等这批消息处理完成,而是立即返回。然后 PullMessageService 线程重复步骤一到步骤五。
当消息提交到消费线程池后,进行异步消费。消息消费成功后,会将消息从处理队列(ProcessQueue)中移除,然后获取处理队列中的最小偏移量,提交消费位点。
从这个过程中可以看出,在 RocketMQ 的消费处理模型中,PullMessageService 线程“马不停歇”地从拉取队列中获取任务,拉完一批消息后继续再将 PullRequest(待拉取任务)放入到队列末尾,确保 PullMessageService 可以不间断地拉取消息,从而实现 Push 模式的效果。
从理论设计的角度,我们不难看出产生消费积压的原因可能有两个。
第一,Pull 线程不拉取消息,那就无法消费消息,没有消费消息,消费位点自然不会提交。
第二,消费线程池中的线程因为某种原因阻塞,导致不消费消息,进而同样使得消费位点不提交。
针对第一点,Pull 线程的 run 方法采用的是 while(true)+try catch 的模式,只要不主动关闭消费者,这个线程是不会停止的。具体的代码实现如下:

这么看来,消费积压基本都是消费线程池由于某种原因阻塞导致的。
在探究阻塞会发生在何处之前,你不妨思考一下,如果消费线程不干活,但拉取线程还一直在从服务端拉取消息,再将消息提交到消费线程池和 ProcessQueue,这时会出现什么问题?
没错,内存溢出。所以,为了保护消费者进程,这个时候我们必须引入限流机制限制拉取线程的行为。
在 RocketMQ 中,我们主要通过三点来判断是否需要进行限流:
消息消费端队列中积压的消息超过 1000 条;
消息处理队列中积压的消息尽管没有超过 1000 条,但最大偏移量和最小偏移量的差值超过 2000;
消息处理队列中积压的消息总大小超过 100M。
RocketMQ 一旦触发限流,往往会在 ${user_home}/logs/rocketmqlogs/rocketmq_client.log 文件中打印对应的日志,如果日志中包含了关键字“so do flow control”,表明消费端存在性能瓶颈,这就是我们的突破方向。
那如何定位消费端慢在哪,又是卡在了哪行代码呢?
我们常用的排查方法是跟踪线程栈,利用 jstack 命令查看线程运行情况,以此探究线程的运行情况。通常可以使用下面的命令:
ps -ef | grep java
jstack pid > j1.log
为了方便对比,我一般会连续打印五个文件,这样可以在五个文件中查看同一个消费者线程的状态,看它是否发生了变化。如果始终没有变化,说明该消费线程长时间阻塞,这就需要我们重点关注了。
在 RocketMQ 中,消费端线程以 ConsumeMessageThread_ 打头,通过对线程的判断,可以发现下面这段代码:

这些线程的状态为 RUNNABLE,并且在 jstack 日志中状态一直没有发生变化,说明这些线程是有问题的。通过线程栈,我们可以清楚地定位到具体的代码行。
在这个示例中,通过对线程栈的分析,我们发现是调用 HTTP 请求时没有设置超时时间,这就导致线程一直阻塞,对应的消息始终没有处理完成。消息一直在处理队列(ProcessQueue)中,而 RocketMQ 采取的又是最小位点提交机制,消费位点无法继续向前推进,这才出现了消费积压。
至此,消费积压问题的根本原因就定位出来了。
最后,我还想跟你分享几个小经验。
结合我的生产实践,通常情况下,RocketMQ 消息发送问题很可能与服务端有直接关系,而 RocketMQ 消费端遇到的一些性能问题通常与消费进程自身有关系。
另外,消费积压的时候,可以简单关注一下这个集群其他消费者的情况。如果其他消费者没有积压,只有你负责的消费组有积压,那就一定是消费端代码的问题了。
在这里最后再强调一遍,查看线程栈并不只是去查看线程状态为 BLOCKED、TIME_WRATING 的线程,RUNNABLE 的线程状态同样需要查看。因为在一些网络操作中(例如,HTTP 请求等待返回结果时、MySQL 写入 / 查询等待获取执行结果时),线程的状态也是 RUNNABLE。
好了,今天就讲到这里。我们这节课主要是聚焦在 RocketMQ 消息消费积压这个核心问题上,这是消费端最常见的问题。
刚才,我简单地介绍了消费积压、和 LastConsumeTime 的计算规则,然后详细地介绍了 RocketMQ 消息消费的核心流程,探究了消费者的限流策略,最后介绍了精准定位消费积压的方法。
在课程的最后,我也给你留一道思考题。
我们这节课提到,RocketMQ 在消费端主要通过三种方式来判断是否需要限流。其中,限制积压的消息条数和消息总大小这个很容易理解,因为这样可以避免内存溢出。可是,为什么还需要限制消息处理队列中最大与最小偏移量之间的间隔呢?
欢迎你在留言区与我交流讨论,我们下节课见!
© 2019 - 2023 Liangliang Lee. Powered by gin and hexo-theme-book.